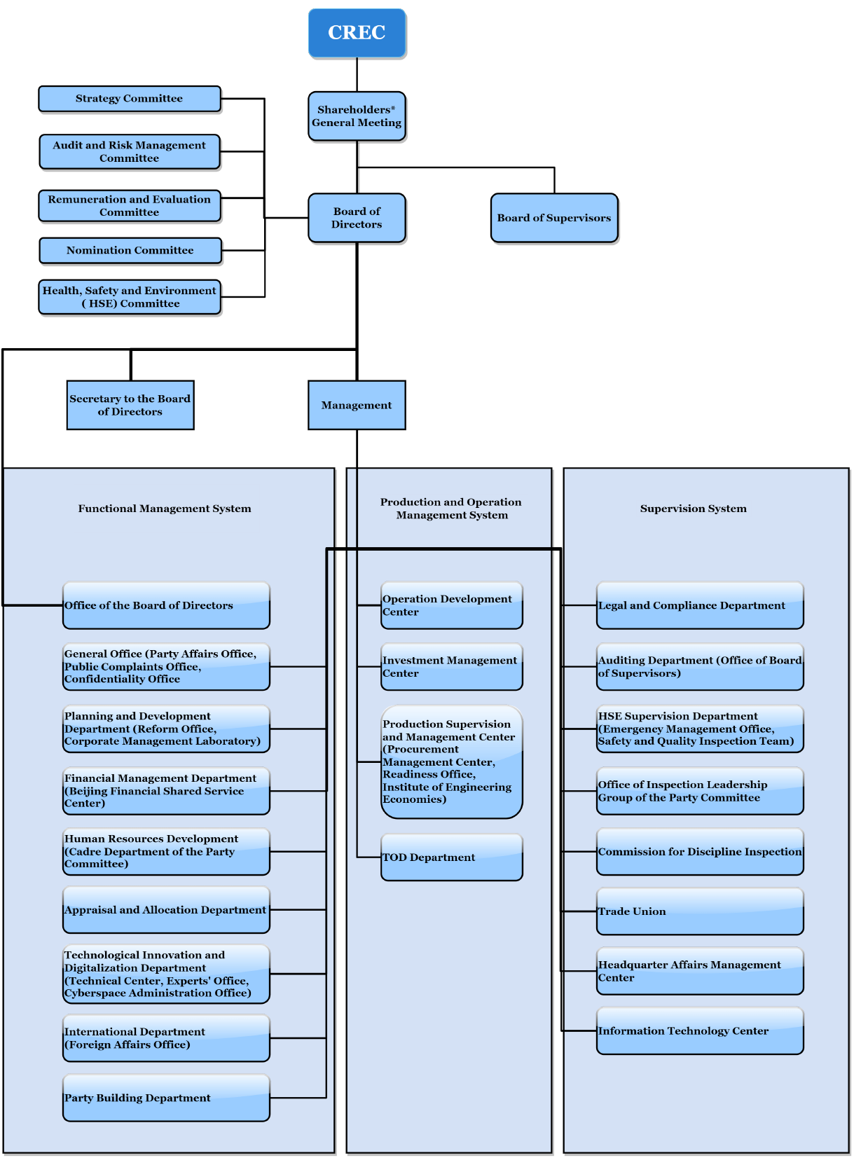
Subsidiaries of CREC Organization Structure
¡¡¡¡
The latest CREC news, articles, and resources, sent straight to your inbox every month.
We respect the privacy of the majority of users, without the consent of users, we do not collect user information. We promise not to provide the user's email, information and address to any third party without the user's permission for the need of service.
Personal data is collected to facilitate the provision of quality and efficient services to you. In general, you do not need to submit personal information to be able to visit our website. However, when you need to use our services, you must register your personal data before you can use them.
Personal data includes, but is not limited to, name, date of birth, gender, contact address, email address, telephone number. You must ensure that the information provided is accurate, true, valid and complete. We reserve the right to delete false personal data and terminate the service at any time.
We will take steps to protect your personal data. We will not provide any of your personal data to an unrelated third party (including companies or individuals) without your explicit permission, unless in accordance with the mandatory provisions of the law or the government or in an emergency to safeguard the interests of users and the public. We are not responsible for your personal data being known by others due to your own reasons.
We take your data seriously. In addition to meeting all applicable data security regulations, we use Secure Sockets Layer (SSL) encryption to ensure that your data is transmitted between your web browser and Internet systems with the highest level of security. SSL is the industry standard for the transmission of personal information over the Internet, which enables encrypted communication to be transmitted between web browsers and web servers over the Internet, ensuring that your personal data will not be read by others.
In order to enable us to understand your needs and provide personalized services, when you visit our website, we use "COOKIES" technology to store and track information about your activities on this website, so that you can get better service when you visit our website. Cookies from this website can only be read by this website. If your browser is set to reject cookies, you will still be able to access our website.
Contact us
If you have any questions, suggestions, or comments about our Privacy Policy, please contact us at Webmaster@crec.cn or if you would like a paper copy of this Privacy Policy.
Termination Clause
The agreement shall become null and void when terminated by either party. Whether under the terms of this Agreement or otherwise, your destruction of all software, documentation, and all related materials obtained from the Site shall constitute termination of this Agreement.
OTHERS
All lawsuits or disputes arising from this website shall be governed by the laws of the People's Republic of China. If any of the above terms become illegal due to changes in the laws of the People's Republic of China, the parties will agree that the above terms shall be amended by CREC.
Last Updated and Effective: October 30, 2022
China Railway Plaza, No.69 Fuxing Road, Haidian District, Beijing, P.R. China
Privacy Policy
Copyright